OTRS is now part of Easyvista. Stronger together!

OTRS for Customer Service & Support

Never miss customer requests again and reduce your mean time to respond (MTTR) through structured and automated service communication. Ready to go in 2 to 3 days, our Customer Service and Support Solution, based on OTRS, will improve your customer satisfaction (CSAT) and save money in the process. Plus, your support and field service team will thank you.

Boost your bottom line with our Customer Service & Support Solution based on OTRS

Better customer experience

Improve your customers´ service experience by providing a user-friendly self-service portal with access to important services and support subjects such as incident reporting, repair requests, field service needs, trainings or even instruction manuals. Customers can view the progress and status of current request and check upcoming maintenance appointments.

Save time through process automation

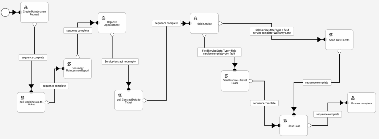
Never forget a step along the way with automated customer service workflows. Team members can easily manage incidents, maintenance or repair requests, facilitate field service, communicate with customers — all with flexible templates.

Reduce duplicated or missed requests

Flexibility offered through continuous integration and filters shows the customer and/or agents only relevant information creating tickets. User-friendly forms allow the creator to only see relevant information, resulting in faster creation and higher accuracy. Automatic ticket notifications and assignments skip long decision-making processes.

task-list-edit

Optimize your service resources

Save resources by eliminating redundant tasks and providing an overview of all relevant information. Context-enabled FAQs and customizable templates mean less repetitive work by your service team.

Capterra Shortlist 2024
Software Advice Front Runners 2024
Infosec Award 2021

Success Story with OTRS for Customer Service & Support

Functionalities

Profit from ready-to-use OTRS Customer Service & Support Software

Multi-channel communication relieves your support team​

Fast and efficient customer communication means talking to customers on any channel: email, phone, or social media. Manage your channels through OTRS, cluster requests via topics and link them according to their dependencies. Cumulated in your OTRS dashboard, you can assign tasks or requests within seconds and follow their progress.

Smooth scheduling and resource management​

Allow customers to schedule their preferred service times around your customer support team’s schedule. Manage cross-departmental operations and available resources. Link requests to calendars so complete details are always with your appointments – great for field service agents!

Faster response and resolution via automation​

Flexibility offered through continuous integration and filters shows the customer and/or agents only relevant information creating tickets. User-friendly forms allow the creator to only see relevant information, resulting in faster creation and higher accuracy. Automatic ticket notifications and assignments skip long decision-making processes.

Easy integration ​

Connect additional communication and social media channels. Synchronize customer data from ERP or CRM systems and many other sources. The available integrations allow you to transfer the status of your request and even trigger the creation of invoices as soon as repairs/services are completed. This keeps up your cashflow and reduces payment delays.

Flower-like Mind-Map illustrates OTRS integration with various software platforms

Connect OTRS with your existing solution

OTRS is one of the most widely used service management systems, and it can be seamlessly integrated with existing applications, such as SAP, Salesforce or HP Service Center. The generic interface and the XSLT mapping module of OTRS allow both the integration of existing systems and also the individual combination of several OTRS solutions. This significantly reduces the risks, effort, and costs involved in creating and maintaining conventional interfaces.

Want to try OTRS for Customer Service & Support?

Get started with your solution today.