OTRS is now part of Easyvista. Stronger together!
09/11/2023 |

IT Change Management Process: How to effectively handle technical changes

The only thing that is truly constant is change, especially within business context. In fact, modern leaders rely on various frameworks for handling change in their:

• Organizations
• Programs and portfolios
• Projects and
• Departments and teams

In the IT organization, the most common framework for handling change to a service is the ITIL change management process. In this article, we'll take a look at this process, its advantages and its role in the future of ITSM.

What is a change management process?

In general, a change management process is the method by which a business moves from a specific starting point to a new state. It is distinct from process optimization, because the focus is on introducing something new (or removing something) rather than improving something that already exists. The term change can describe many things:

  • For an organization, changes may come in the form of new hierarchies, a shift in culture, or new roles.
  • For programs, changes may be related to new projects, services to be sunsetted, workflows to be developed, or changes in resource utilization.
  • For IT teams, changes can apply to any aspect of the environment – technology, architecture, procedures, tools, other services, various configuration items or even documentation.

An organization change example: Netflix

A prominent example of a very successful change is provided by the streaming giant Netflix. The company started out in 1998 as a DVD delivery service. Over time, it became clear that this business model was at risk. A change was needed – and it came in 2011 when Netflix offered a streaming service in addition to DVD rentals.

Initially, the change was bumpy and many customers were lost. But the company did not allow itself to be unsettled. It put more resources into streaming as well as into its own programming. It was this change that brought Netflix to its current outstanding market position.

Example of change management in the IT team: Conversion to laptops

A simple example of an IT change management process is the conversion from stationary computers to laptops. In this case, the company in question needs to specify exactly what needs to be done to get to the goal. They need to look at the service from a holistic perspective and consider things like:

  • ordering the laptops on time
  • educating employees about the new devices
  • ensuring that no important data is lost
  • keeping the business running as the transfers happen

The IT department in particular is called upon to handle the process properly and to define and document all steps for each employee concerned. It is also important to anticipate problems such as delivery bottlenecks and to provide employees with fast and expert support in the event of difficulties.

Even with this seemingly simple example, a lot can go wrong. A good overview and functional workflows are imperative. So it makes sense to have an IT change management process in place.

 

Change management processes for an IT organization

Change management as a concept stretches back further than when technology was a business driver. It began back in 1947. However, it wasn’t until the 1990s that businesses started to consider the impacts of change on its workforce.

As the discipline grew, companies began to see positive benefits from it, including:

  • Faster adaption to market changes
  • Quicker innovation
  • Less disruption to the business when adding, removing or changing a service,
  • A more positive company culture and
  • Agility in handling new projects.

At that point, a common framework for professionalizing and managing IT services, known as the Information Technology Infrastructure Library (ITIL®), incorporated change management principles in 2007.

The role of ITIL in IT change management

ITIL® (Information Technology Infrastructure Library) is a guideline that provides best practices for IT service management. With the help of the framework, IT services can be managed in a controlled, coordinated and targeted manner. The goal in using the framework is to improve the quality of the services provided, reduce costs and increasingly add value for customers.

The ITSM framework first introduced change management as part of its third revision, ITIL 3. In this form, the framework outlined specific processes that should be used for handling changes within the IT environment. (More details about this are found later in the article.)

In 2019, ITIL 4 was released. This version of the ITSM framework let go of strictly held processes in exchange for practices. Practices offer guidance and recommended actions rather than concrete process steps. Along with this shift, change management was replaced by change enablement in order to better align with business management best practices, such as:

  • Ensuring all stakeholders understand why a change is happening and its benefits
  • Reducing the top-down nature of change requests by empowering team members to make suggestions
  • Supplying the needed tools and education to make changes successful
  • Leveraging automation to speed up change requests and approvals

Benefiting from change management in IT

Whether referred to as ITSM change management or change enablement, the purpose of using change management in an IT service environment is to make sure that adding, modifying or removing anything from the environment will not negatively affect IT services.

In concrete terms, the benefits to be expected from a successful IT change management process include the following:

  • Better risk management
  • Fewer technical conflicts
  • Less negative impact on IT services
  • Faster response to trends
  • Quicker emergency response
  • Increased transparency and better tracking of status

Change management practices offer IT teams a way to work in which they can focus on adapting the environment while also ensuring efficiency and customer value.

 

Components of an IT change management process

To establish an IT change management process for your ITSM organization, get familiar with some of the basic terminology.

Request for change

Sometimes referred to as a RFC, the request for change is a detailed description of the change to be made. It typically includes a general description, an overview of why the change is needed, an overview of the risks involved, a cost-benefit analysis, and an implementation timeline. In today’s agile environment, it’s likely that changes may be requested by anyone: a customer, an end user, a technician, a service owner, a developer or management.

Projected service outage

The projected service outage (PSO) is an assessment of how the changes may impact services that have been agreed upon in an service level agreement.

Change manager / peer review

The person responsible for the overall change management process. This person ensures that changes move through their entire lifecycle, from request through closure.

With the rapid-fire approach to changes in today’s environments, some businesses are also implementing the idea of peer reviews. In this case, the change manager oversees the process of implementing changes, but many of the process steps become automated and delegated to others in the organization. The automation and delegation mean that the review and approval cycle is sped up, allowing for more change requests to be processed more quickly.

Change advisory board

A change advisory board (CAB) is created to review changes and guide the change manager in prioritizing and managing change requests. This is typically used for important changes or where this is significant risk involved. The CAB is comprised of representatives from both technical and business teams so that a holistic picture of the suggested change can be evaluated.

 

Types of ITSM changes

ITSM changes can be grouped into three types: standard, normal, and emergency. The risks and approvals vary based on the type of change. In general, this means:

  • Standard changes. Standard changes offer little risk. They typically are done in accordance with an existing service process or procedure and do not require approval from the CAB before implementation.
  • Normal changes. The changes are planned, but they involve more risk. Because of this, normal changes must go through the established IT change management process, be reviewed by the CAB to understand impacts on the organization and fully documented.
  • Emergency changes. These are business critical changes that are unplanned. Emergency changes typically result from security threats or problems with the infrastructure, like a server going down. The changes are deployed because they are immediately necessary and bypass the typical IT change management process.

 

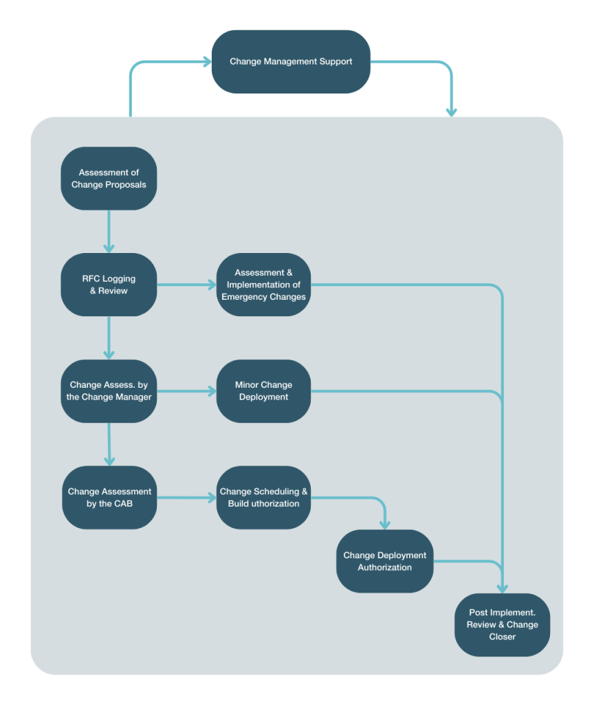
IT change management process flow

Every business is different, which means the details of every IT change management process flow will be different. However, all businesses will follow these same high-level process steps.

Businesses may find it helpful to use IT service management software to facilitate the ITSM process flow. Oftentimes, the software will come with pre-configured processes already established. This gives teams that are new to IT change management processes a starting point that they can later adapt to their needs when they have more experience.

Step 1: Change Proposal

In this step, the request for change is created. Businesses should use templates – either built into their software or not – to make it easy for requestors to know which information to include in the RFC. As stated above, the RFC should cover the change:

  • Description
  • Impact
  • Risks
  • Cost-benefit analysis and
  • Timeline

Step 2: Change Assessment

The proposal is then sent to the change manager (or designated peer) who evaluates the request. If needed, the manager assembles the CAB to aid in the assessment. The change is reviewed to make sure that:

  • the risks are not very high,
  • remediation plans are in place in case the change is not successful,
  • the timeline makes sense for the business,
  • stakeholders are involved, and
  • training and resources have been made available.

Once everything is in place, the change manager, peer or CAB approve the request. This can often be sped up through the use of workflow automation.

Step 3: Change Scheduling and Build

The approved change is then sent to the design and build teams. Here again, the handoff can be sped up with automation. When the change is complete, including the appropriate documentation, it is handed over to the deployment team.

Step 4: Change Deployment

Assuming it’s a software or system change, the deployment team packages and distributes the change.

Remember, however, the ITSM process can be applied to IT areas other than software. When this is the case, the scheduling, build and deployment steps are often called Change Implementation.

Step 5: Review and Change Closure

Finally, the impacts of the change that was made are reviewed. If there aren’t any issues, the request is closed. If there are, remediation efforts are started.

 

Conclusion: Clear processes make for successful changes

We have seen that successful change management processes depend on structure and precise planning. The role of a change manager is challenging, because there are a lot of detailed steps that must be tracked and managed.

In addition, keep in mind the following best practices:

  • Top-down and bottom-up: Classically, changes come about from the top down. In order for them to be accepted and approved, people at all levels of the hierarchy should be consulted. In this way, their ideas, questions and possible concerns can be taken into account from the very beginning.
  • Clear and open communication: Change management processes start and end with communication. It should be made clear what exact changes are involved and why they are necessary. Their potential and positive effects are important drivers for acceptance and support of the processes involved.
  • Act strategically: Successful implementation thrives on meticulous planning. Many companies make the mistake of initiating change too hastily out of a desire for action. Sometimes this costs them dearly. Instead, change succeeds when it is clearly targeted and sustainable. This can only be achieved with a proven strategy and adequate methods.
  • Work with allies: Processes for change can hardly be initiated alone. Those who are entrusted with them should therefore seek allies as early as possible. If, for example, support comes from management, the chances of success increase immensely. As a general rule, the more people who promote an innovation, the more likely it is to meet with broad acceptance and ultimately succeed.
  • Balancing between vision and short-termism: Change management processes often serve a long-term vision, especially when it comes to a profound transformation. This is of enormous importance, but often seems too abstract and distant in day-to-day business. In contrast, incremental successes, no matter how small they may seem, are particularly motivating. It therefore seems important to actively communicate and celebrate even partial successes in the course of the project.
  • Leverage technology to save money and avoid process errors. Use templates to gather requests for change so change managers get the right information the first time. Automate approvals and handoffs. Route tasks without manual intervention.

 

Fortunately, frameworks and ITSM best practices make it easier to establish change management processes. They provide structure, more control and standardization. Plus, software and tools can provide the necessary support to help organizations with communication, tracking and request management.

OTRS offers flexible IT service management solutions for your organization. Ask about the perfect OTRS setup for your needs.